升級Mio寬營幕動態導航系統 春節返鄉、寒假出遊最佳幫手

記者:Speedfour整理 2009-01-08

為了讓Mio持續穩固台灣衛星導航領導品牌地位,神達電腦旗下Mio趕在農曆春節之前,壓軸推出全新的Moov系列產品,包括螢幕尺寸較原有Moov300系列更大、觀看更舒適的4.7吋「Moov500、Moov510與Moov570」;與7吋超大觸控螢幕的「Moov700」,Moov700具備收看數位電視的功能,並以分割畫面讓使用者可同步導航並收到數位電視。

5

這全系列的Moov商品,都獨享服務最完善、口碑最佳的「Mio路況即時通」;此外,Mio更首創了影音POI,只要是Mio會員,便可從Mio旅遊手札中(www.mio-tour.com.tw),觀賞獨家影音POI,並下載座標照片,獲得充足資訊規劃連續假期,並藉由其中的古蹟、文化等資訊,深度探訪台灣原生之美。

根據資料顯示,由於受到景氣影響,今年春節旅遊,民眾出國預算大縮水,出國人數預估將銳減,故紛紛轉向規劃國內春節旅遊行程。在可預見的塞車潮下,如何規劃一個讓全家大小出遊可以盡興、節省預算、避免塞車、找到最佳替代道路的行程,成為民眾關心的事情。Mio在此時備齊產品線及服務,為了是讓消費者能夠選購最佳產品,享受最好的衛星導航功能及Mio路況即時通,在Mio服務的陪伴下,順利且愉快的度過連續假期。覷。


Moov500系列寬螢幕,舒適再升級

5

延續今年熱賣的Mio Moov系列與獲得高度評價的MioMap 3D擬真地圖,Moov500系列以加寬的4.7吋螢幕設計,讓駕駛在車上使用產品時,視覺感更大、更舒適,也更容易操作,而SiRFIII晶片結合導航強訊通,提供了定位較以往快了五倍的服務,再加上全台一高、二高、快速道路閘道實景圖分割畫面,都讓駕駛擁有最佳使用經驗。其中,最高階的Moov570具有獨家且創新內容與加值服務「Mio生活資訊通(MioMoreTM)』與在地搜尋(local search)的功能,對於想就近找到關鍵字POI的旅行者來說,十分方便。


Moov700 超大觸控螢幕動態導航+數位電視,頂級上市

5

同樣是升級推出的Mio Moov700,擁有7吋大超大觸控式寬螢幕,提供收看數位電視的功能,數位電視盒由Mio原廠提供,並加入全新的分割畫面功能,駕駛人可同步導航並收看數位電視,對於闔家出遊同樂,或遇到不得已的塞車時,觀賞數位電視節目可打發時間,分割畫面也可保障路況不漏接。另外,Moov700的影音功能,也讓Moov700可變身為車用多媒體播放器,可說是目前Mio產品中,最高階的導


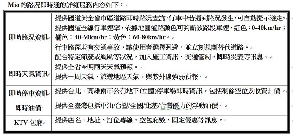
路況即時通範圍廣 行控中心服務多

5

Mio於2007年農曆年前領先業界推出「Mio路況即時通」服務,獲得消費者認同與支持,如今當其它品牌陸陸續續將即時路況功能納入GPS基本配備,Mio的路況即時通仍然提供了全台灣最廣泛的收訊範圍,透過全台12家電台,15個發射站利用數位廣播副載波發送,訊號品質最穩定。

Mio的路況資訊來源,除了「交通部運研所」之外,還加入「Mio行控中心」的整理、過濾與發送,最完整也最符合駕駛的需要。另外,「Mio的路況即時通」的天氣預報、停車場等資訊都較其他品牌更為全面,在浮動油價與KTV包廂的資訊服務上,更是獨家提供,無怪乎為市場上最後消費者喜愛的即時路況服務。


2


春節行程規劃:Mio旅遊手札獨家線上影音POI搜羅最多最新最熱門景點

5

Mio iGOGO旅遊書一向被使用者視為最佳旅遊資訊來源。目前,Mio POI來源,包括生活雜誌、網站資料授權、政府觀光局及學術單位資料授權、國家地理頻道等異業結盟、隋棠、和網路知名旅遊作家之名人分享,另外還有來自所有Mio使用者的資訊交流,內容包羅萬象。

而訴求「探索台灣之美」的Mio,在2008年與世新大學台灣古蹟與歷史網站合作,取得歷史文化古蹟等景點資訊之後,相關的歷史古蹟影音POI資料,已經於2008年12月月正式上線,共有124支影片提供消費者線上收看,以便規劃更深度,更具文化意義的行程。

Mio旅遊手札(www.mio-tour.com.tw)為目前全台唯一提供動態影像內容的GPS資訊網站,配合MioMore Desktop,使用者不僅可以進行路線規劃、回顧,還可下載座標照片,規劃即將來臨的春節連續假期。此外,由於農曆春節之後連續假期多,Mio將於一月中推出最熱門的腳踏車與淡水周邊美食等活力行程,供會員下載。