LING GO 400萬會員達成 MaaS新移動服務接力上線

四重GO優惠超有感 最大禮送日本來回機票

記者:haya 2024-04-23

LINE GO MaaS移動服務平台自去年十月上線後,短短六個月即突破400萬會員門檻,在一站式、免下載APP及快速啟動租車、叫車及機場接送等移動服務的基礎下,LINE GO宣布將以一季一個新服務的速度,持續導入多元服務如日租車、包車及代駕,並已著手與大眾交通運輸相關服務串聯,透過科技與創新,共同開創智慧移動新時代,實現台灣最大MaaS服務平台的目標。

4

LINE GO在既有計程車叫車平台基礎下,導入自遊租共享汽車、機場即時接送等多元服務及數位科技,為用戶打造智慧生活的移動生態系,LINE GO在既有計程車叫車平台基礎下,導入自遊租共享汽車、機場即時接送等多元服務及數位科技,為用戶打造智慧生活的移動生態系。現階段持續增加綠能車數量,下半年將投入LUXGEN N7車隊,打造全新綠能車隊,提供客戶更永續、低碳的乘車選擇。

隨共享經濟發燒持續受到市場關注的共享租車業務,LINE GO自遊租,透過多品牌的共享車及創新AI人臉辨識快速審核,在市場形塑差異化受到用戶喜愛,包括最新導入的三菱 Outlander、福斯Golf,共7個品牌15種車款,讓用戶擁有最多樣的車款體驗,為市場最多元車款的共享汽車服務。
LINE GO指出,作為市場唯一結合LINE生態圈的開放式移動服務平台,在既有的服務類別外,非常歡迎其他移動服務夥伴加入,LINE GO除持續拓展更多符合用戶需求的移動服務類別,更已著手從私人運具擴展至大眾運輸網絡的結合,期望讓用戶每一趟、每一個點的移動都能透過LINE GO的服務快速滿足移動需求,讓所有用戶「去哪都行」。
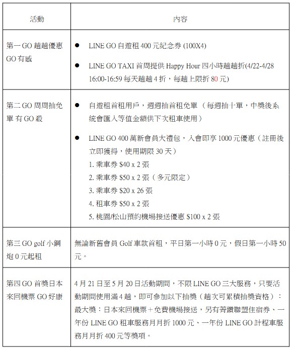
歡慶快速達到400萬會員里程碑,LINE GO也同步推出「四重GO」慶祝活動,4月21日至5月20日活動期間,除送出LINE GO自遊租400元紀念券,LINE GO TAXI活動首週提供Happy Hour四小時趟趟4折、還有週週抽首租免單、福斯Golf小鋼炮0元起租等活動。活動期間使用滿4趟,還能參加抽獎,最大獎將可獲得日本來回機票及機場接送服務,以及菁鑽聯盟住宿券等。詳細活動內容請參閱LINE GO官網。https://lihi2.com/yN06W