小黃觀點看Altis vs Sentra之戰! 誰的入門車最適合運將

記者:haya 2013-10-23

隨著NISSAN Super Sentra今日發表,車系價格與配備正式公布,國內兩大中型全新中型國產房車到到位,也勢將掀起國內中型房車市場的一場新激戰。值得注意的是,NISSAN Super Sentra雖然在發表的時程上比較晚,之前所開出的預售價格又較TOYOTA Altis為高,但是裕隆日產卻也以此化劣勢為優勢,在正式售價上硬是砍到略低Altis一點,即使面對國內銷售力最強悍的車款也不惜放手一搏的企圖心從此處就可窺知。

4

不過,在價格上拼誠意是一回事,在配備上的能否滿足消費者又是一回事。相信熟悉車界生態的人士都知道,國產主流車款依規格配備等級差異之下所分出的數個車型之中,最低階陽春車型所鎖定的對象並非一般消費者,而是計程車運將(因為營業用車比較不需講求太多的配備)。所以我們就換個角度,以計程車運將的觀點來比較二車款最入門車型的配備表現。

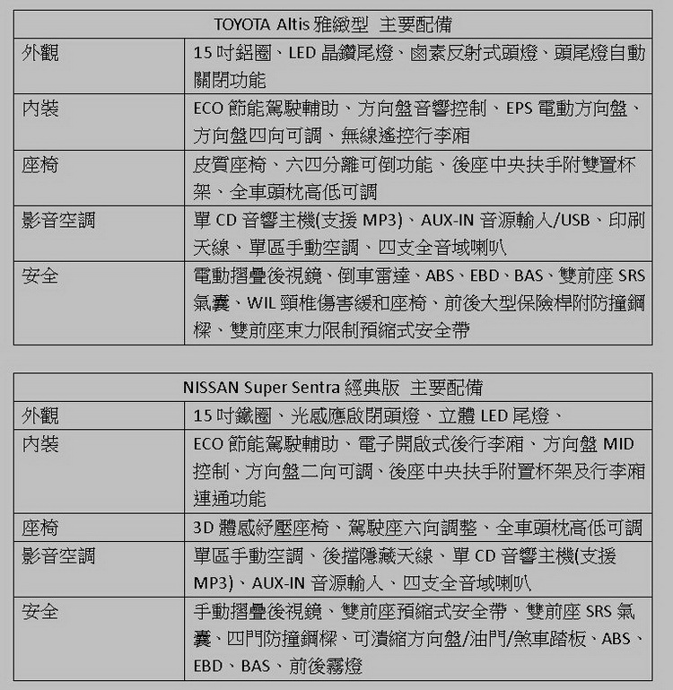
首先,從運將的角度來看,既然要長時間開車,所以座椅的舒適性與坐姿的調整是最基本而重要的。在這方面Sentra所配備的3D體感紓壓座椅及駕駛座六向調整功能對於乘坐/駕駛的舒適上會有比較好的表現,而Altis的方向盤具有四向調整功能,對於調整適當駕姿很有幫助。有趣的是在方向盤控制鍵上,Altis可以控制音響系統而Sentra則可控制行車電腦,何者較好似乎就看用車習慣而定。

影音空調的舒適性上,二車其實都差不多,如單區手動空調、單CD音響(但其實多半是在放廣播節目)、全車4支喇叭...等,唯一的小差異在於Sentra不能透過USB來外接行動裝置音源,不過相信也很少有乘客刻意要求在計程車上播放自己攜帶行動裝置內的音樂吧。

對乘客來說,在坐的舒適之外,更重要的事莫過於安全性。兩車在基本的ABS、EBD、BAS、雙前座SRS氣囊、雙前座預縮式安全帶等項目都具備,而Altis的WIL頸椎傷害緩和座椅對於事故發生時乘客身體的保護又多了一層。

對於滿足運將或乘客的需求上,兩車表現互有優缺,二車的基本體質的強弱,或許在未來滿街跑的小黃運將口中,得到最真實的反映心聲。