普利司通攜手台灣之光放眼2020東京奧運

記者:Dean 2018-10-04

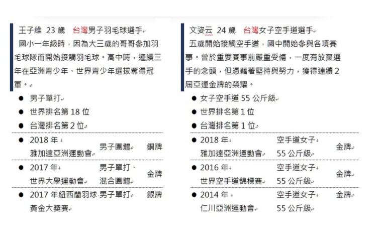
台灣普利司通(股)公司,以身為世界最大的輪胎和橡膠公司 — 普利司通集團及全球奧運夥伴一員的身分,公開宣布贊助羽毛球選手 王子維及空手道選手 文姿云加入"TEAM BRIDGESTONE”*1。作為普利司通品牌代言人,兩位選手將本著奧運精神,積極參與台灣普利司通所舉辦的各項活動,也代表著我們積極邁向2020東京奧林匹克運動會。

4
▲(右一:台灣普利司通總經理 富澤薫 ; 右二:王子維;左二:文姿云;左一: 台灣普利司通經營企劃部協理 岩井和明)

運動員在奧林匹克運動會中扮演著牽動運動場上的核心靈魂人物的角色。這兩位運動員,秉持正面、積極、勇敢的態度接受每一個挑戰。且以其努力不懈追逐夢想的毅力,與普利司通所提倡的奧運精神”CHASE YOUR DREAM”(追逐你的夢想)之核心價值不謀而合。我們期望藉由支持運動員充滿熱情面對生活、工作及訓練的旅程,激勵人們胸懷奧運精神,勇敢追求夢想。


台灣普利司通總經理 富澤 薫表示「走向國際舞台是每個運動員的夢想,我們非常高興能與這二位年輕的運動選手合作,因為他們於各自領域的熱忱以及不放棄夢想的努力,普利司通將與他們一同邁向2020東京奧運!」